2019年以來,國際經濟環境復雜嚴峻,整體經濟下行壓力加大,但全球數字經濟繼續快速增長。數字經濟在各個領域穩步推進,其成長性高、覆蓋性廣、滲透性強、跨界融合及智能共享等優勢,對經濟增長的拉動作用日益突出,因此,提高中國數字化發展和技術水平對于中國經濟高質量發展和現代化實現極其重要。數字農業農村是數字中國的重要組成部分,發展數字農業農村是當前中國經濟社會數字化發展階段的必然要求。
隨著數字化信息技術的普及,農業信息化水平和信息基礎設施建設對農業全要素生產率產生了積極影響,互聯網發展也促進了農村經濟、農村居民就業、收入水平以及生產率提升。結合農業農村數字化的目標,國內許多文獻聚焦于如何彌合城鄉數字鴻溝,構建農村公共服務信息體系,提升中國農業農村數字化水平。在探索中國農業農村數字經濟發展道路中從產業融合與農業農村經濟高質量發展角度提出了相應的政策建議。現有文獻研究表明,數字經濟與農業農村經濟的融合可以促進農業現代化、農村進步和農民發展,二者的融合發展可以優化要素配置,降低交易成本,實現規模經濟,有效緩解市場信息不對稱。
在政府基礎設施建設支持下,加快推動新一輪數字信息技術在農業農村領域的應用,促進數字信息技術和農業農村經濟全面深入融合發展,是推進和實施農業農村經濟數字化發展戰略的重要保障。其中,科學地測度和客觀反映我國農業農村數字經濟發展水平以及地區發展水平差異,對于促進我國農業農村數字經濟發展,提高地區農業農村現代化程度具有重要的意義。國內有關農業農村數字經濟發展指標體系的研究主要集中于數字信息基礎設施支持、行業數字融合應用和生產效益等方面。農業農村部信息中心2020年發布了《2020全國縣域數字農業農村發展水平評價報告》,從發展環境、基礎支撐、信息消費、生產信息化、經營信息化、鄉村治理信息化、服務信息化等7個維度衡量2019年全國縣域數字農業農村發展總體水平;崔凱和馮獻從投入產出角度構建了數字環境、數字投入、數字效益、數字服務4個一級指標。然而,現有測算方法較難刻畫產業層面的數字化轉型程度,存在數字經濟與農業農村融合發展路徑不明晰的問題,也缺乏從省級或區域層面測度數字經濟發展規模和科學刻畫中國農業農村數字經濟發展時空演變規律的研究。
在新時代農業農村數字經濟發展背景下,本文首先明確中國農業農村數字經濟發展內涵,通過建立農業農村數字經濟發展水平綜合評價體系分析我國農業農村數字經濟發展現狀,并且對不同省(市、區)及八大區域農業農村數字經濟發展水平差異與時空特征進行比較研究。
農業農村數字經濟內涵與發展評價指標體系
01農業農村數字經濟內涵和形成要素
國際機構和組織對數字經濟有著不同的定義,其中以2016年G20杭州峰會發布的《二十國集團數字經濟發展與合作倡議》中的定義最具代表性:“數字經濟是指以使用數字化的知識和信息作為關鍵生產要素、以現代信息網絡作為重要載體、以信息通信技術有效使用作為效率提升和經濟結構優化的重要推動力的一系列經濟活動。”隨著社會科學及經濟形式的發展,數字經濟的內涵在不斷擴展延伸。當前數字經濟的特征是數字化和信息化,數字資源成為生產要素,互聯網作為載體及信息技術與其他領域的結合發展。數字經濟主要劃分為兩個部分:數字產業化和產業數字化。
農業農村數字經濟則是以農村地區不斷升級的數字基礎設施為基礎,利用互聯網、云計算、區塊鏈、物聯網等數字信息技術促進農業生產發展和農村地區經濟發展的經濟活動。農業農村數字經濟是一個經濟系統,在這個系統中,數字技術被廣泛使用并由此帶來整個農業農村經濟環境和經濟活動的根本變化。農業數字化與農村數字產業化是實現農業農村數字經濟發展的兩個關鍵。根據中國信息通信學會(2019)報告分析,農業數字化是通過我國國民經濟中充分利用先進的數字技術和大量的數字產品,提高我國現代農業的產量和效率;數字產業化是指數字技術創新和數字產品的生產,例如網絡電子信息處理、信息通訊產業、互聯網產業和軟件服務。農業農村數字經濟發展是在農村新基建基礎上的農業數字化和農村數字產業化的共同發展。
根據農業農村數字經濟的內涵,農業農村數字經濟的形成包括以下三個基本要素:第一,農業農村數字基礎設施建設。農業農村數字基礎設施包括計算機硬件、軟件、電信設備等支持農業農村數字經濟運行和發展的基礎設施,是確保農業農村數字經濟運行與發展的基礎。第二,農業數字化水平。數字農業由美國科學院、工程院兩院院士于1997年正式提出,指在地理學空間和信息技術支撐下的集約化和信息化的農業技術。農業數字化使數字信息技術與農業發展的各個環節實現有效融合,對改造傳統農業、轉變農業生產方式具有重要意義。農業數字化包括利用信息技術和數字化手段在農業生產、流通和運營等環節的融合,實現合理利用農業資源,降低生產成本,改善生態環境,提高農業產品質量,降低市場運營成本。第三,農村數字產業化。在數字經濟時代,網絡、信息、數據、知識開始成為經濟發展的主要要素,數字產業化是指以信息為加工對象,以數字技術為加工手段,以意識產品為成果,以介入全社會各領域為市場。農村地區的數字商業產品主要是泛指基于農村電信、電子制造、軟件及其服務以及移動互聯網等信息技術的產業,通過對其所發現并產生的數據信息進行清洗、整理和綜合分析而發展形成的數字商業和產品。
02農業農村數字經濟發展評價指標體系構建
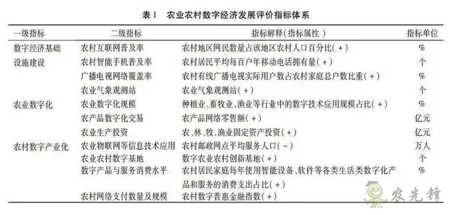
農業農村數字經濟基礎設施
信息基礎設施建設是農業農村數字經濟發展的基礎,其中計算機硬件、軟件、電信設備等是支持農業農村數字經濟運行和發展的數字基礎設施。因此本文將數字經濟基礎設施作為一級指標,其中設置了4個二級指標,即農村互聯網普及率、農村智能手機普及率、廣播電視網絡覆蓋率和農業氣象觀測站數量。
農業數字化水平
數字經濟時代,農業數字化從傳統的農業生產與信息通信技術相結合,轉向整個農業生產銷售過程的數字化。本文利用第一產業中的數字技術應用規模占比衡量農業生產數字化程度;利用農產品網絡零售額衡量農業分銷產業鏈中數字化程度;利用農、林、牧、漁業固定資產投資衡量農業公共基礎設施建設。
農村數字產業化發展水平
農村數字產業化,是農村地區數字產業的發展程度,其發展主要得益于智能手機的普及、第三方支付的發展以及生產和運輸成本的降低。因此本文針對我國農村地區的數字信息產業化發展建立了4個二級指標:一是關于農業物聯網等信息技術的應用,該項指標用于衡量物聯網在我國農村地區發展的程度;二是農業農村數字創新基地建設數量,農業農村數字創新基地創建是對農業農村數字經濟發展的探索與推進,該項指標衡量了地區農村數字產業化發展的環境優劣;三是數字化產品和信息服務消費,該指標用于衡量農村居民對于數字產品的消費水平;四是農村網絡支付數量及規模,用以衡量農村地區第三方支付和普惠金融水平。
本文的基礎數據來源于2015—2019年《中國統計年鑒》及其他31個省(市、區)的統計年鑒、阿里研究院報告以及北京大學數字普惠金融指標數據中2014—2018年縣域數字惠普金融指標。其中對于僅缺失單個年份的基礎指標,根據指標情況進行簡單插補。
數字經濟基礎設施指標中,本文利用農村互聯網寬帶接入用戶與該地區農村人口數之比來衡量農村互聯網普及率;其他3個二級指標可以直接獲取。農業數字化指標中,基于數據的可獲得性,農產品數字化交易用實物商品網上零售額來衡量;農業生產投資直接利用農、林、牧、漁業固定資產投資來衡量。農業數字化規模的測算在理論上主要是把傳統產業產出中數字經濟貢獻的部分剝離出來。中國通信院發布的《全球數字經濟新圖景》通過計算ICT的實際投入金額測算各產業的ICT總資本存量,得到產業數字化部分的規模。由于計算復雜且分省份的ICT資本存量計算數據無法獲得,本文參考康鐵祥、許憲春和張美慧的做法,首先利用投入產出表的數據構建第一產業數字活動增加值調整系數,然后計算得到第一產業部門數字活動增加值,用以表示農業數字化規模。
本文從投入產出表中第一產業部門對數字產品及服務的中間消耗占總消耗的比重來確定第一產業中數字經濟所創造的增加值。農村數字產業化指標中,農業物聯網等信息技術應用利用農村郵政營業網點平均服務人口數來衡量,并且在指標計算中為負向指標;農業農村數字基地使用阿里研究院報告中不同省(市、區)淘寶村數量來衡量;數字產品與服務消費使用農村恩格爾系數作為負向指標來衡量;農村網絡支付數量及規模使用北京大學數字普惠金融指標數據中不同縣域指數均值來衡量。
中國農業農村數字經濟發展指數的測度結果
01農業農村數字經濟發展總指數分析
基于上述構建的評價指標體系和測算數據與方法,本文得到了2014—2018年中國31個省(市、區)農業農村數字經濟發展水平的總指數(表2)。
由表2可以發現,2014—2018年中國農業農村數字經濟整體發展處于穩步上升的狀態,尤其是2015—2016年期間增長速度較快。本文利用聚類分析方法根據2014—2018年中國農業農村數字經濟發展綜合指數將31個省(市、區)分為發達地區、較發達地區、發展高水平地區和發展中地區4類。其中農業農村數字經濟發展水平最高的地區是浙江和廣東;較發達地區為湖北、江蘇和福建;發展高水平地區為上海、湖南、江西、陜西、河北、山東、北京、廣西、河南、四川。在發展中地區,黑龍江、安徽、云南、山西、內蒙古、遼寧和吉林省發展較快,其次是貴州、甘肅、新疆、海南、天津和重慶,西藏、青海、寧夏則處在發展中的起步階段。
02八大綜合經濟區農業農村數字經濟發展水平與變動
從2014—2018年八大綜合經濟區發展總指數的趨勢圖可以看出(圖1),八大綜合經濟區農業農村數字經濟發展水平穩步上升,南部沿海經濟區逐漸超越其他經濟區于2017年后越居第一,大西南綜合經濟區、北部沿海綜合區和東部沿海綜合經濟區三大經濟區綜合發展水平比較接近,發展水平最低的是東北綜合經濟區和大西北綜合經濟區。
東北綜合經濟區包括吉林、黑龍江和遼寧,雖然該區域有全國性的專業農產品生產基地,但是農業農村數字經濟發展水平一直處于緩慢增長階段。其中農業發展大省吉林和黑龍江的農業數字化水平和農村數字經濟發展水平較低。北部沿海綜合經濟區包括北京、天津、河北和山東。該經濟區農業農村數字經濟發展速度較快。北京的數字基礎設施建設和農業數字化水平較高,天津整體發展水平較低。東部沿海綜合經濟區包括上海、江蘇和浙江。該經濟區發展速度也較快,但上海的農業農村數字經濟發展水平較低。南部沿海經濟區包括福建、廣東和海南。該經濟區是高新技術產品制造中心,與其他經濟區相比,該區域發展速度最快,尤其是福建和廣東排名靠前。黃河中游綜合經濟區包括陜西、山西、河南和內蒙古。其整體發展高于東北綜合經濟區和大西北綜合經濟區。其中陜西的農業農村數字經濟發展潛力較大。長江中游綜合經濟區包括湖北、湖南、江西和安徽。該綜合經濟區有以水稻和棉花為主的農業專業化生產基地及其深加工工業,數字經濟發展水平和農業資源稟賦較高。大西南綜合經濟區包括云南、貴州、四川、重慶和廣西。該經濟區的農業農村數字經濟發展較穩定。大西北綜合經濟區包括甘肅、青海、寧夏、西藏和新疆。該區域擁有全國最大的綜合性優質棉、果、糧、畜產品深加工基地,但是大西北整體發展最緩慢,地理位置和經濟水平制約了西北綜合區的農業農村數字經濟發展。
03農業農村數字經濟發展的地區關聯分析
基于八大綜合經濟區的空間關聯性分析表明,我國農業農村數字經濟發展水平及其他3個分項指標的Moran指數均為正值(見表3),說明我國農業農村數字經濟發展水平在空間分布上呈現集聚現象。隨著時間的推移,農業農村數字經濟發展的Moran指數不斷上升,說明地區之間聯系日益緊密,溢出效應下的空間正相關性逐漸增強。但是農村數字產業化Moran指數逐漸下降,說明2014—2018年農村數字產業化指標的空間相關性逐漸減小。
為了進一步反映局域空間關聯特征,本文借助Moran散點圖(圖2)來分析農業農村數字經濟發展總指數的地區關聯程度。從局部相關的角度來看,第一、三象限的點明顯多于第二、四象限的點,即表示“低—低”型和“高—高”型聚集的地區較“高—低”型、“低—高”型的地區更多,農業農村數字經濟發展較低(高)的地區在空間上更容易聚集。
(1)高—高集聚區(高效型)主要出現在浙江、廣東及周邊地區。這些地區的農業農村數字經濟發展水平較高,且周圍相鄰省(市、區)水平也較高,從而成為中國“高效型”農業農村數字經濟發達地區。
(2)低—高集聚區(空心型)主要出現在上海、海南及周邊地區。這兩個地區的農業農村數字經濟發展水平明顯低于周圍地區,形成周圍高、中間低的“空心型”分化格局。
(3)低—低集聚區(低效型),該聚集區的農業農村數字經濟發展水平還處于發展中的早期階段,大部分分布于東北綜合經濟區和大西北綜合經濟區。
(4)高—低集聚區(極化型)主要出現在長江中游綜合經濟區。湖北的農業農村數字經濟發展水平高于相鄰省(市、區),但無法帶動周邊地區農業農村數字經濟發展水平的提高,從而形成了中間高、周圍低的“極化型”分化格局。
結論與啟示
01結論
第一,從全國農業農村數字經濟發展水平的總指數來看,目前31個省份的農業農村數字經濟發展水平在2014—2018年期間呈現穩步提升態勢,2017年指數排名前六省(市、區)與2018年相同,我國農業農村數字經濟頭部成員基本穩定;浙江領跑全國,其2018年農業農村數字經濟發展綜合指數達0.6886。同樣,八大綜合經濟區的總體農業農村數字經濟穩步發展,不同時期八大經濟區排名基本穩定,沒有大起大落,這主要歸功于我國長期社會經濟穩定和八大綜合經濟區平穩發展。
第二,基于八大綜合經濟區的空間關聯性分析表明,我國農業農村數字經濟發展綜合指數在空間分布上呈現正向集聚現象,且隨著時間推移,地區發展聯系日益緊密,溢出效應下的空間相關性逐漸增強。八大綜合經濟區區域間發展差異顯著存在,沿海地區與西北地區發展兩極差距較大。
02啟示
一是促進西部落后地區數字經濟發展。由于地理位置偏僻復雜,西部地區整體數字經濟發展落后,交通不便且缺乏數字技術人才。當前西部地區農業農村數字經濟處于發展早期階段,所以對數字基礎設施的支持尤為重要,國家應加大對西部落后地區的數字基礎設施建設,實現區域間數字信息互聯互通,并注重加強高層次數字技術型人才建設。
二是推進東北地區農業農村現代化,促進東北地區農業農村數字經濟發展。東北綜合經濟區有全國性的專業農產品生產基地,應利用其農林資源優勢,發展農產品,推進農業現代化,拓展產業鏈,創造良好數字經濟發展環境吸引資金和人才。
三是促進北部沿海和黃河中游區域協調發展,利用數字經濟發展優勢促進農業產業聯動、資源信息共享和市場流通互補。農業農村數字經濟發展水平高的城市要充分發揮優勢,培育形成優質的農業農村數字經濟產業鏈,提高區域農業農村經濟發展競爭力,實現區域整體農業農村數字經濟發展;發展水平較低的地區要加快農村數字基礎建設和農村數字普惠金融發展。各地區應根據當地的產業結構,對傳統產業進行相應調整,通過數字化技術推進產業結構的合理化升級,進而突破行政壁壘,促進區域間經濟的協同發展。
隨著數字化信息技術的普及,農業信息化水平和信息基礎設施建設對農業全要素生產率產生了積極影響,互聯網發展也促進了農村經濟、農村居民就業、收入水平以及生產率提升。結合農業農村數字化的目標,國內許多文獻聚焦于如何彌合城鄉數字鴻溝,構建農村公共服務信息體系,提升中國農業農村數字化水平。在探索中國農業農村數字經濟發展道路中從產業融合與農業農村經濟高質量發展角度提出了相應的政策建議。現有文獻研究表明,數字經濟與農業農村經濟的融合可以促進農業現代化、農村進步和農民發展,二者的融合發展可以優化要素配置,降低交易成本,實現規模經濟,有效緩解市場信息不對稱。
在政府基礎設施建設支持下,加快推動新一輪數字信息技術在農業農村領域的應用,促進數字信息技術和農業農村經濟全面深入融合發展,是推進和實施農業農村經濟數字化發展戰略的重要保障。其中,科學地測度和客觀反映我國農業農村數字經濟發展水平以及地區發展水平差異,對于促進我國農業農村數字經濟發展,提高地區農業農村現代化程度具有重要的意義。國內有關農業農村數字經濟發展指標體系的研究主要集中于數字信息基礎設施支持、行業數字融合應用和生產效益等方面。農業農村部信息中心2020年發布了《2020全國縣域數字農業農村發展水平評價報告》,從發展環境、基礎支撐、信息消費、生產信息化、經營信息化、鄉村治理信息化、服務信息化等7個維度衡量2019年全國縣域數字農業農村發展總體水平;崔凱和馮獻從投入產出角度構建了數字環境、數字投入、數字效益、數字服務4個一級指標。然而,現有測算方法較難刻畫產業層面的數字化轉型程度,存在數字經濟與農業農村融合發展路徑不明晰的問題,也缺乏從省級或區域層面測度數字經濟發展規模和科學刻畫中國農業農村數字經濟發展時空演變規律的研究。
在新時代農業農村數字經濟發展背景下,本文首先明確中國農業農村數字經濟發展內涵,通過建立農業農村數字經濟發展水平綜合評價體系分析我國農業農村數字經濟發展現狀,并且對不同省(市、區)及八大區域農業農村數字經濟發展水平差異與時空特征進行比較研究。
農業農村數字經濟內涵與發展評價指標體系
01農業農村數字經濟內涵和形成要素
國際機構和組織對數字經濟有著不同的定義,其中以2016年G20杭州峰會發布的《二十國集團數字經濟發展與合作倡議》中的定義最具代表性:“數字經濟是指以使用數字化的知識和信息作為關鍵生產要素、以現代信息網絡作為重要載體、以信息通信技術有效使用作為效率提升和經濟結構優化的重要推動力的一系列經濟活動。”隨著社會科學及經濟形式的發展,數字經濟的內涵在不斷擴展延伸。當前數字經濟的特征是數字化和信息化,數字資源成為生產要素,互聯網作為載體及信息技術與其他領域的結合發展。數字經濟主要劃分為兩個部分:數字產業化和產業數字化。
農業農村數字經濟則是以農村地區不斷升級的數字基礎設施為基礎,利用互聯網、云計算、區塊鏈、物聯網等數字信息技術促進農業生產發展和農村地區經濟發展的經濟活動。農業農村數字經濟是一個經濟系統,在這個系統中,數字技術被廣泛使用并由此帶來整個農業農村經濟環境和經濟活動的根本變化。農業數字化與農村數字產業化是實現農業農村數字經濟發展的兩個關鍵。根據中國信息通信學會(2019)報告分析,農業數字化是通過我國國民經濟中充分利用先進的數字技術和大量的數字產品,提高我國現代農業的產量和效率;數字產業化是指數字技術創新和數字產品的生產,例如網絡電子信息處理、信息通訊產業、互聯網產業和軟件服務。農業農村數字經濟發展是在農村新基建基礎上的農業數字化和農村數字產業化的共同發展。
根據農業農村數字經濟的內涵,農業農村數字經濟的形成包括以下三個基本要素:第一,農業農村數字基礎設施建設。農業農村數字基礎設施包括計算機硬件、軟件、電信設備等支持農業農村數字經濟運行和發展的基礎設施,是確保農業農村數字經濟運行與發展的基礎。第二,農業數字化水平。數字農業由美國科學院、工程院兩院院士于1997年正式提出,指在地理學空間和信息技術支撐下的集約化和信息化的農業技術。農業數字化使數字信息技術與農業發展的各個環節實現有效融合,對改造傳統農業、轉變農業生產方式具有重要意義。農業數字化包括利用信息技術和數字化手段在農業生產、流通和運營等環節的融合,實現合理利用農業資源,降低生產成本,改善生態環境,提高農業產品質量,降低市場運營成本。第三,農村數字產業化。在數字經濟時代,網絡、信息、數據、知識開始成為經濟發展的主要要素,數字產業化是指以信息為加工對象,以數字技術為加工手段,以意識產品為成果,以介入全社會各領域為市場。農村地區的數字商業產品主要是泛指基于農村電信、電子制造、軟件及其服務以及移動互聯網等信息技術的產業,通過對其所發現并產生的數據信息進行清洗、整理和綜合分析而發展形成的數字商業和產品。
02農業農村數字經濟發展評價指標體系構建
農業農村數字經濟基礎設施
信息基礎設施建設是農業農村數字經濟發展的基礎,其中計算機硬件、軟件、電信設備等是支持農業農村數字經濟運行和發展的數字基礎設施。因此本文將數字經濟基礎設施作為一級指標,其中設置了4個二級指標,即農村互聯網普及率、農村智能手機普及率、廣播電視網絡覆蓋率和農業氣象觀測站數量。
農業數字化水平
數字經濟時代,農業數字化從傳統的農業生產與信息通信技術相結合,轉向整個農業生產銷售過程的數字化。本文利用第一產業中的數字技術應用規模占比衡量農業生產數字化程度;利用農產品網絡零售額衡量農業分銷產業鏈中數字化程度;利用農、林、牧、漁業固定資產投資衡量農業公共基礎設施建設。
農村數字產業化發展水平
農村數字產業化,是農村地區數字產業的發展程度,其發展主要得益于智能手機的普及、第三方支付的發展以及生產和運輸成本的降低。因此本文針對我國農村地區的數字信息產業化發展建立了4個二級指標:一是關于農業物聯網等信息技術的應用,該項指標用于衡量物聯網在我國農村地區發展的程度;二是農業農村數字創新基地建設數量,農業農村數字創新基地創建是對農業農村數字經濟發展的探索與推進,該項指標衡量了地區農村數字產業化發展的環境優劣;三是數字化產品和信息服務消費,該指標用于衡量農村居民對于數字產品的消費水平;四是農村網絡支付數量及規模,用以衡量農村地區第三方支付和普惠金融水平。

本文的基礎數據來源于2015—2019年《中國統計年鑒》及其他31個省(市、區)的統計年鑒、阿里研究院報告以及北京大學數字普惠金融指標數據中2014—2018年縣域數字惠普金融指標。其中對于僅缺失單個年份的基礎指標,根據指標情況進行簡單插補。
數字經濟基礎設施指標中,本文利用農村互聯網寬帶接入用戶與該地區農村人口數之比來衡量農村互聯網普及率;其他3個二級指標可以直接獲取。農業數字化指標中,基于數據的可獲得性,農產品數字化交易用實物商品網上零售額來衡量;農業生產投資直接利用農、林、牧、漁業固定資產投資來衡量。農業數字化規模的測算在理論上主要是把傳統產業產出中數字經濟貢獻的部分剝離出來。中國通信院發布的《全球數字經濟新圖景》通過計算ICT的實際投入金額測算各產業的ICT總資本存量,得到產業數字化部分的規模。由于計算復雜且分省份的ICT資本存量計算數據無法獲得,本文參考康鐵祥、許憲春和張美慧的做法,首先利用投入產出表的數據構建第一產業數字活動增加值調整系數,然后計算得到第一產業部門數字活動增加值,用以表示農業數字化規模。

本文從投入產出表中第一產業部門對數字產品及服務的中間消耗占總消耗的比重來確定第一產業中數字經濟所創造的增加值。農村數字產業化指標中,農業物聯網等信息技術應用利用農村郵政營業網點平均服務人口數來衡量,并且在指標計算中為負向指標;農業農村數字基地使用阿里研究院報告中不同省(市、區)淘寶村數量來衡量;數字產品與服務消費使用農村恩格爾系數作為負向指標來衡量;農村網絡支付數量及規模使用北京大學數字普惠金融指標數據中不同縣域指數均值來衡量。

中國農業農村數字經濟發展指數的測度結果
01農業農村數字經濟發展總指數分析
基于上述構建的評價指標體系和測算數據與方法,本文得到了2014—2018年中國31個省(市、區)農業農村數字經濟發展水平的總指數(表2)。

由表2可以發現,2014—2018年中國農業農村數字經濟整體發展處于穩步上升的狀態,尤其是2015—2016年期間增長速度較快。本文利用聚類分析方法根據2014—2018年中國農業農村數字經濟發展綜合指數將31個省(市、區)分為發達地區、較發達地區、發展高水平地區和發展中地區4類。其中農業農村數字經濟發展水平最高的地區是浙江和廣東;較發達地區為湖北、江蘇和福建;發展高水平地區為上海、湖南、江西、陜西、河北、山東、北京、廣西、河南、四川。在發展中地區,黑龍江、安徽、云南、山西、內蒙古、遼寧和吉林省發展較快,其次是貴州、甘肅、新疆、海南、天津和重慶,西藏、青海、寧夏則處在發展中的起步階段。

02八大綜合經濟區農業農村數字經濟發展水平與變動
從2014—2018年八大綜合經濟區發展總指數的趨勢圖可以看出(圖1),八大綜合經濟區農業農村數字經濟發展水平穩步上升,南部沿海經濟區逐漸超越其他經濟區于2017年后越居第一,大西南綜合經濟區、北部沿海綜合區和東部沿海綜合經濟區三大經濟區綜合發展水平比較接近,發展水平最低的是東北綜合經濟區和大西北綜合經濟區。

東北綜合經濟區包括吉林、黑龍江和遼寧,雖然該區域有全國性的專業農產品生產基地,但是農業農村數字經濟發展水平一直處于緩慢增長階段。其中農業發展大省吉林和黑龍江的農業數字化水平和農村數字經濟發展水平較低。北部沿海綜合經濟區包括北京、天津、河北和山東。該經濟區農業農村數字經濟發展速度較快。北京的數字基礎設施建設和農業數字化水平較高,天津整體發展水平較低。東部沿海綜合經濟區包括上海、江蘇和浙江。該經濟區發展速度也較快,但上海的農業農村數字經濟發展水平較低。南部沿海經濟區包括福建、廣東和海南。該經濟區是高新技術產品制造中心,與其他經濟區相比,該區域發展速度最快,尤其是福建和廣東排名靠前。黃河中游綜合經濟區包括陜西、山西、河南和內蒙古。其整體發展高于東北綜合經濟區和大西北綜合經濟區。其中陜西的農業農村數字經濟發展潛力較大。長江中游綜合經濟區包括湖北、湖南、江西和安徽。該綜合經濟區有以水稻和棉花為主的農業專業化生產基地及其深加工工業,數字經濟發展水平和農業資源稟賦較高。大西南綜合經濟區包括云南、貴州、四川、重慶和廣西。該經濟區的農業農村數字經濟發展較穩定。大西北綜合經濟區包括甘肅、青海、寧夏、西藏和新疆。該區域擁有全國最大的綜合性優質棉、果、糧、畜產品深加工基地,但是大西北整體發展最緩慢,地理位置和經濟水平制約了西北綜合區的農業農村數字經濟發展。
03農業農村數字經濟發展的地區關聯分析
基于八大綜合經濟區的空間關聯性分析表明,我國農業農村數字經濟發展水平及其他3個分項指標的Moran指數均為正值(見表3),說明我國農業農村數字經濟發展水平在空間分布上呈現集聚現象。隨著時間的推移,農業農村數字經濟發展的Moran指數不斷上升,說明地區之間聯系日益緊密,溢出效應下的空間正相關性逐漸增強。但是農村數字產業化Moran指數逐漸下降,說明2014—2018年農村數字產業化指標的空間相關性逐漸減小。

為了進一步反映局域空間關聯特征,本文借助Moran散點圖(圖2)來分析農業農村數字經濟發展總指數的地區關聯程度。從局部相關的角度來看,第一、三象限的點明顯多于第二、四象限的點,即表示“低—低”型和“高—高”型聚集的地區較“高—低”型、“低—高”型的地區更多,農業農村數字經濟發展較低(高)的地區在空間上更容易聚集。
(1)高—高集聚區(高效型)主要出現在浙江、廣東及周邊地區。這些地區的農業農村數字經濟發展水平較高,且周圍相鄰省(市、區)水平也較高,從而成為中國“高效型”農業農村數字經濟發達地區。
(2)低—高集聚區(空心型)主要出現在上海、海南及周邊地區。這兩個地區的農業農村數字經濟發展水平明顯低于周圍地區,形成周圍高、中間低的“空心型”分化格局。
(3)低—低集聚區(低效型),該聚集區的農業農村數字經濟發展水平還處于發展中的早期階段,大部分分布于東北綜合經濟區和大西北綜合經濟區。

(4)高—低集聚區(極化型)主要出現在長江中游綜合經濟區。湖北的農業農村數字經濟發展水平高于相鄰省(市、區),但無法帶動周邊地區農業農村數字經濟發展水平的提高,從而形成了中間高、周圍低的“極化型”分化格局。
結論與啟示
01結論
第一,從全國農業農村數字經濟發展水平的總指數來看,目前31個省份的農業農村數字經濟發展水平在2014—2018年期間呈現穩步提升態勢,2017年指數排名前六省(市、區)與2018年相同,我國農業農村數字經濟頭部成員基本穩定;浙江領跑全國,其2018年農業農村數字經濟發展綜合指數達0.6886。同樣,八大綜合經濟區的總體農業農村數字經濟穩步發展,不同時期八大經濟區排名基本穩定,沒有大起大落,這主要歸功于我國長期社會經濟穩定和八大綜合經濟區平穩發展。
第二,基于八大綜合經濟區的空間關聯性分析表明,我國農業農村數字經濟發展綜合指數在空間分布上呈現正向集聚現象,且隨著時間推移,地區發展聯系日益緊密,溢出效應下的空間相關性逐漸增強。八大綜合經濟區區域間發展差異顯著存在,沿海地區與西北地區發展兩極差距較大。
02啟示
一是促進西部落后地區數字經濟發展。由于地理位置偏僻復雜,西部地區整體數字經濟發展落后,交通不便且缺乏數字技術人才。當前西部地區農業農村數字經濟處于發展早期階段,所以對數字基礎設施的支持尤為重要,國家應加大對西部落后地區的數字基礎設施建設,實現區域間數字信息互聯互通,并注重加強高層次數字技術型人才建設。
二是推進東北地區農業農村現代化,促進東北地區農業農村數字經濟發展。東北綜合經濟區有全國性的專業農產品生產基地,應利用其農林資源優勢,發展農產品,推進農業現代化,拓展產業鏈,創造良好數字經濟發展環境吸引資金和人才。
三是促進北部沿海和黃河中游區域協調發展,利用數字經濟發展優勢促進農業產業聯動、資源信息共享和市場流通互補。農業農村數字經濟發展水平高的城市要充分發揮優勢,培育形成優質的農業農村數字經濟產業鏈,提高區域農業農村經濟發展競爭力,實現區域整體農業農村數字經濟發展;發展水平較低的地區要加快農村數字基礎建設和農村數字普惠金融發展。各地區應根據當地的產業結構,對傳統產業進行相應調整,通過數字化技術推進產業結構的合理化升級,進而突破行政壁壘,促進區域間經濟的協同發展。
農先鋒網聲明:凡資訊來源注明為其他媒體來源的信息,均為轉載自其他媒體,并不代表本網站贊同其觀點,也不代表本網站對其真實性負責。您若對該文章內容有任何疑問或質疑,請立即與網站(www.krdd.cn)聯系,本網站將迅速給您回應并做處理。
聯系郵箱:3267146135@qq.com
聯系郵箱:3267146135@qq.com






